
长江日报大武汉客户端2月12日讯 2月13日,武汉市中小学即将迎来开学季,市内道路交通压力,特别是早高峰出行交通压力将显著增大。对此武汉交警发布提醒,请市民和学生家长提前做好准备,错峰避堵,合理选择出行方式,确保出行安全与畅通。
据市公安交管部门分析研判,周四早高峰因中小学集中开学,学校周边道路的交通压力将尤为突出,部分路段出行高峰可能提前至7时。二环线、三环线、武汉大道、龙阳大道、常青路高架等城市快速路,在开学首日(周四)早高峰车流量预计较近几个工作日上升30%以上;解放大道、黄孝河路、东湖路、建设大道、友谊大道等城市主次干道车流量预计上升50%以上;知音桥、月湖桥、长江大桥等过江通道早高峰通行压力也较大;像黄孝河路、中山大道、永清路等学校周边路段,因送学车辆猛增,交通压力将急剧上升。

武汉交警为开学做好准备。
武汉交警提醒家长和学生
步行:走路时要集中注意力,切勿在道路上嬉戏、打闹,不做“低头族”;过马路时要走人行横道,严格遵守“红灯停、绿灯行”的交通规则,不在汽车临近时突然横穿马路,不要翻越隔离护栏。
骑行:年满12周岁的儿童才可骑自行车;年满16周岁的青少年才可骑符合国家标准的电动自行车上路,且时速必须控制在15km/h以内。骑行时大人和孩子都要正确佩戴“安全头盔”,做到各行其道,不闯红灯、不逆行,远离大型车辆盲区。

武汉交警为开学做好准备。
乘车:乘坐私家车时,驾驶人和乘客都要系好安全带。接送年纪较小的孩子,应当正确使用儿童安全座椅,行车过程中要锁上车辆儿童安全锁,防止孩子自行打开车门发生危险;乘坐公交车时,在车辆行进过程中,要坐稳扶好,不嬉戏打闹。下车时,注意观察左右来车,避免从车头车尾突然出现而造成“鬼探头”事故。送学车辆请即停即走,配合交警指挥,切勿长时间停留造成交通堵塞。

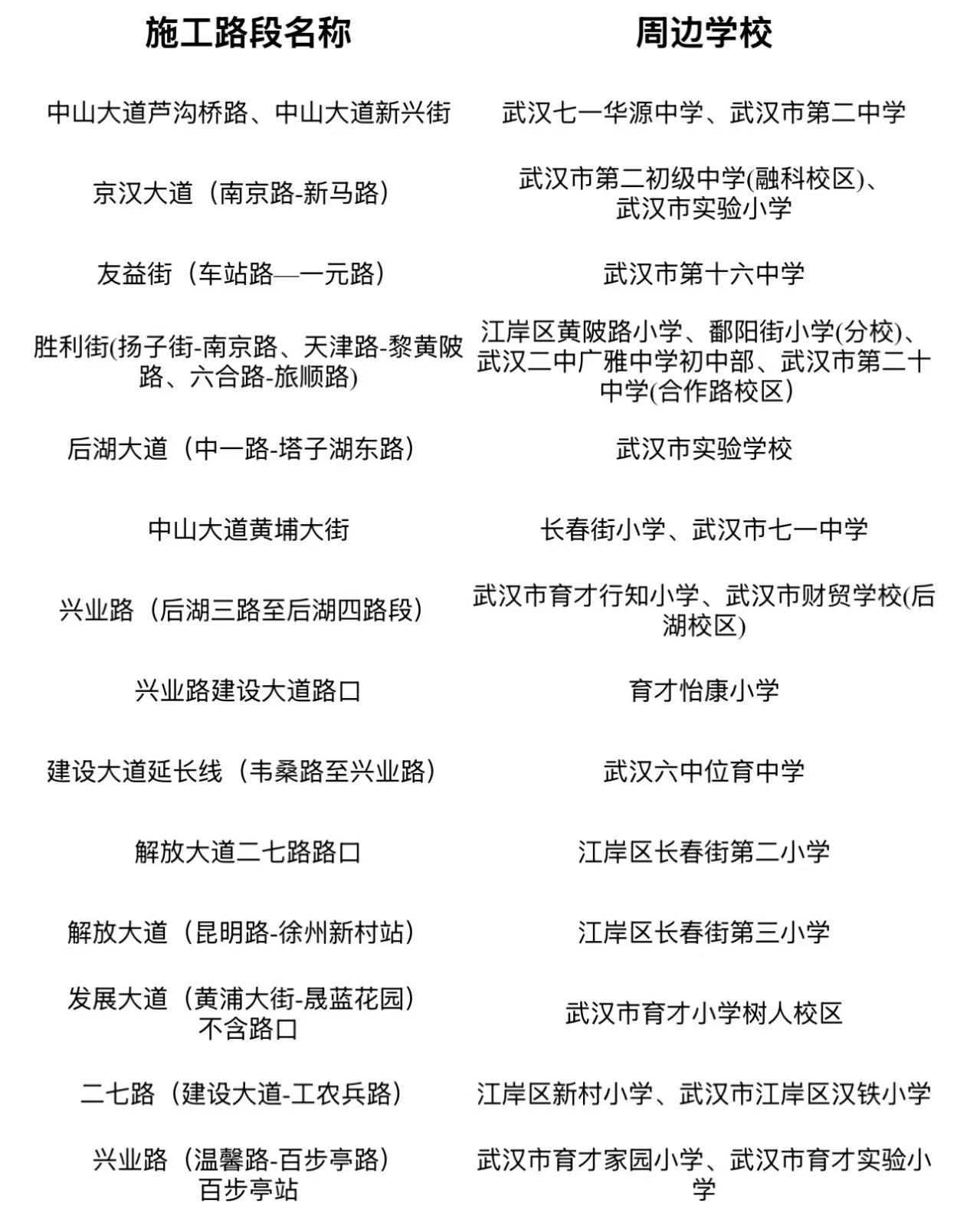
江岸区部分学校周边施工路段列表。
武汉交警提醒其他出行市民
请大家尽量选择公共交通出行,减少道路拥堵。通勤车辆请提前规划出行线路,早晚高峰时段尽量绕行学校周边道路,错峰避堵出行。
随着2月13日武汉市中小学开学日的临近,武汉多区交通大队积极行动,采取多项措施,全力保障开学季学生出行安全,缓解交通压力。

武汉交警为开学做好准备。
各区交通大队都联合区教育局召开春季开学季校车安全会议,全面检查车况、杜绝病车上路、强调遵守交通法规、及时完成车辆年审与证件更换、更新校车标牌。会议还通过讲解校车典型案例,增强驾驶员安全意识,引导其文明出行,抵制危险驾驶行为。
各大队也利用假期对学校周边道路的交通设施等进行更新和维护,如青山区交通大队近日在红钢城小学周边的建设七路红钢二街路口施划40米白实线作为安全边界,布置四个地面非机动车标志,增设40余根柔性隔离柱,有效隔离机动车与非机动车,消除违停车辆对非机动车通行安全的威胁。
(记者夏奕 实习生刘雨禾 通讯员焦萱)
【编辑:姚昊】
