
日前,教育部官网发布关于批准2022年国家级教学成果奖获奖项目的决定,公布了2022年基础教育国家级教学成果奖获奖项目、职业教育国家级教学成果奖获奖项目、高等教育(本科)国家级教学成果奖获奖项目、高等教育(研究生)国家级教学成果奖获奖项目名单。据统计,华中科技大学附属小学、华中师范大学第一附属中学、武汉大学等3家在汉单位的教学成果获得一等奖。

在汉单位获奖情况梳理如下:
2022年基础教育国家级教学成果奖获奖项目名单(在汉单位)
一等奖
华中科技大学附属小学
培养未来科学家的小学课程创新二十年研究与实践
华中师范大学第一附属中学
新时代普通高中拔尖创新人才一体化培养模式探索与实践
二等奖
湖北省武昌实验中学
做学生终身成长引路人-“一核两翼三级四力五环”生涯教育体系的构建与实践
湖北省省直机关第三幼儿园
红绿合和:幼儿园品德启蒙教育育人模式的探索与实践
华中师范大学
素养导向的学习中心教学理论建构与学校行动研究
中小学“人工智能+教学诊断”深度融合的高质量教学体系的探索与千校推广
武汉市鲁巷实验小学
以趣育德:小学“兴趣德育”实践与理论探索20年
武汉市硚口区实验小学
基于《漫画德育》课程的小学德育创新实践方案
武汉市武昌区三道街小学
数字化技术赋能薄弱学校育人质量提升的实践探究
武汉市武钢三中
“四位一体自主创新”数学拔尖人才高中培养模式探索
华中科技大学附属幼儿园
“乐行动-真对话-善反思”幼儿园教师自主互助式专业发展模式的研究与实践
湖北省教育科学研究院
“一核二段三维”中学化学实验课程系统化创新与实践
武汉体育学院
“宝宝功夫”体育特色课程建设与实践
2022年职业教育国家级教学成果奖获奖项目名单(在汉单位)
二等奖
武汉市第一商业学校,湖北省烹饪酒店行业协会,武汉博物馆(武汉市文物交流中心),湖北省楚商联合会,黄冈职业技术学院,京山盛昌水产养殖专业合作社
产业立场 塔式累进 寻根荆楚——中职餐饮类专业育人方式改革与实践
武汉船舶职业技术学院,武昌船舶重工集团有限公司
“建匠坊·锻匠艺·铸匠魂”新时代造船工匠人才培养的探索与实践
武汉职业技术学院
高职院校学生职业素养“浸润教育”模式创新与实践
武汉电力职业技术学院,国网湖北省电力有限公司
教培一体 育训并举:“一图一证一制” 培养“鄂电工匠”的路径创新与实践
武汉船舶职业技术学院,招商局邮轮制造有限公司,博尔塔拉职业技术学院,中国船舶集团有限公司第七〇四研究所
聚焦标准,立足船舶,电气类专业“1+N”军地人才培养模式的探索与实践
武汉铁路职业技术学院,中铁四院集团工程建设有限责任公司,中国铁路武汉局集团有限公司
新技术引领的高职院校“高铁线路医生”培养创新与实践
2022年高等教育(本科)国家级教学成果奖获奖项目名单(在汉单位)
一等奖
武汉大学
新时代高校思政课“五融合”教学模式创新探索
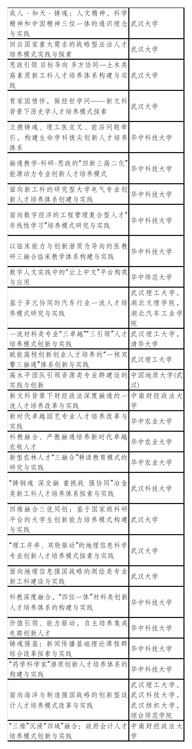
二等奖

2022年高等教育(研究生)国家级教学成果奖获奖项目名单(在汉单位)
二等奖
中南财经政法大学
“经典”和“经验”双轮驱动的法学研究生培养模式
华中师范大学
知行合一:“双课堂、双导师、多维参与、多元协同”田野教学模式创新实践
多元路径 四实一体——实践导向下教育学研究生育人体系创新
新文科背景下的中国语言文学类拔尖研究生培养模式改革与实践
华中农业大学
卓越文化引领水稻生物学一流博士生培养
“四循环”一体培养兼具“两家”素养的牧医领军人才
农科研究生“四融合”培养体系构建与实践
华中科技大学
聚焦计算机系统创新能力的“一基两翼全链”研究生培养模式探索与实践
“校-工研院-企业”有组织创新机械工程研究生培养体系建设与实践
“三位一体”培养光电学科高层次人才,支撑战略高技术产业发展
武汉理工大学
三维交融、五链贯通:水路交通卓越研究生人才培养体系探索与实践
基于学科交叉的世界一流材料学科研究生培养体系创建与实践
研究生教育“模式+机制+保障”三位一体要素式综合改革研究与实践
武汉大学
学科交叉、科教融合引领的土地资源管理研究生复合型创新人才培养探索与实践
双一流背景下经济与管理类研究生教育质量保障体系创新与实践
(编辑整合:王戎飞 综合教育部官网)
